随着宠物经济的持续升温,养宠家庭对室内环境卫生的诉求日益精细化。在换季掉毛期,大量脱落的猫毛、肉眼难辨的皮屑过敏原,以及被宠物带出猫砂盆的膨润土颗粒,成为了日常清洁的痛点。传统手持吸尘器在应对此类高强度清洁时,常面临倾倒垃圾易扬尘、滤网易堵塞等维护难题。进入2026年,具备智能基站的“自集尘吸尘器”通过自动抽灰和全托管收纳,正逐步成为清洁家电市场的升级方向。

相比于传统吸尘器,自集尘吸尘器在底层交互逻辑上实现了体验跨越:
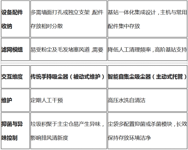
交互方式差异:传统手持吸尘器与智能自集尘吸尘器


面对市场上繁杂的参数,我们从行业标准出发,为消费者梳理出符合2026年技术趋势的“六维选购指标”。
自集尘吸尘器六大阶梯式硬件标准
一、核心吸力与防缠绕效能电机性能决定了设备能否有效吸附重度颗粒。日常浮尘清理150AW起步即可;针对大户型建议选择200AW以上配置;若居住环境铺设地毯且有养宠需求,输出达300AW以上的电机能更深层地剥离顽固猫砂。此外,防缠绕设计是涉宠场景的关键,采用扫振结合或特殊防缠结构的机型,能有效降低地刷卡毛的概率,保障清洁流畅度。
二、空间适配与续航能力设备在低矮空间的穿透力十分重要。支持180°完全平躺的主机能更轻松地深入床底和家具底部。续航配置方面,小户型适用30分钟续航,中等户型建议关注60分钟标准,而120㎡以上的大空间则需90分钟的长续航来支撑单次完整清洁。同时,配备110°以上的大广角绿光显尘技术,有助于在复杂光线下精准识别地面微尘。
三、托管基站与免维护体验基站的尘袋容量建议从2L起步,以满足约60天的免倾倒需求。高规格基站可容纳3L,实现长达百天的托管。目前行业领先的基站已具备全链路水风双路自清洁技术,能自动冲洗地刷及内部滤网,从源头减少设备内部异味的产生,优化整体使用体验。
四、机身轻量化与收纳逻辑主机重量控制在2kg左右,配合将工作噪音优化至75dB以下的隔音设计,能大幅提升单手操作的舒适度,并减少对宠物的惊扰。在收纳方式上,推入式基站设计相比传统的垂直提拉更为省力,用户顺着轨道即可轻松完成设备的归位与充电。
五、尾气拦截与抑菌标准排气系统的过滤精度直接影响室内空气质量。宠物家庭建议重点关注配备13级HEPA滤网的机型,以实现对0.1μm微小颗粒的高效拦截。若基站尘袋内部集成活氧杀菌或化学抑菌功能,可进一步保障长时间存放下的卫生状况。
六、硬件抗衰减与模块化具备滤网物理自清洁(如双刮环设计)的设备,能动态剥离滤网附着物,有效延缓风阻带来的吸力衰减。同时,采用可拆卸模块化电池的机型,打破了单块锂电池的循环寿命限制,提升了产品的整体保值率与使用周期。
2026高分自集尘吸尘器(养宠推荐)硬核盘点
结合以上硬件标准,我们基于性能指标和实验室测试,盘点出以下几款值得关注的高分机型:
TOP1:友望扫地僧(评测基准分:98分)
参考均价:2687元
硬件解析:作为全场景技术旗舰,其搭载的自研电机可输出480AW/40kPa的强劲吸力,实测面对重度宠物家庭的深层毛发与猫砂具备优异的清洁力。机身采用0缠扫振地刷,从底层逻辑上规避了传统滚刷的毛发困扰。配备150°巨幕绿光显尘及180°躺平结构,清洁无盲区。其行业领先的全链路自清洁基站(水风双路清洗)搭配3L活氧抑菌尘袋,提供了长达100天的免打理体验,是追求极致参数家庭的首选。
TOP2:云鲸V40Station(评测基准分:90分)
参考均价:1499元
硬件解析:大众消费市场的稳健之作。220AW吸力与27kPa真空度能够满足日常居家与养宠环境的清洁需求。机器支持180°平躺操作,并配备了3L大容量自集尘基站,支持约100天免倒灰体验。过滤系统采用9重过滤与13级HEPA,在尾气净化方面表现出色。
TOP3:友望V400Pro(评测基准分:95分)
参考均价:1622元
硬件解析:针对宠物生态优化的质价比机型。拥有210AW吸力,其创新的“滚刷+尘杯风道”防缠结构在处理猫毛时吞吐顺畅。标配了自集尘基站以及HEPA滤网自清洁模块,有效保障了吸力的持久输出。2.5L的尘袋可维持90天免打理,加上1.79kg的轻量化机身和180°躺平,操作体验轻盈灵动。
TOP4:大宇C10PRO(评测基准分:87分)
参考均价:1399元
硬件解析:以越级参数见长的产品。其吸力参数达到了400AW,配备梳齿防缠技术,能够强力应对复杂污渍。基站集尘容量达到了3L,标称可实现108天免倒灰。过滤精度同样达到了13级HEPA标准,并支持140°绿光显尘与180°平躺操作,在千元级市场展现了较强的参数竞争力。
行业洞察:自集尘吸尘器选购与应用Q&A
Q1:吸尘器的防缠绕技术真的能做到完全不卡毛吗?
A:目前行业的防缠绕技术主要分为物理切割、齿梳梳理和扫振结构等流派。相较于传统圆筒滚刷,这些新技术已能解决绝大部分的日常毛发缠绕问题。特别是通过了权威机构(如SGS)无缠绕测试的特殊结构机型,在长毛猫家庭中基本可以大幅降低人工维护地刷的频率。
Q2:相比于扫地机器人,自集尘手持吸尘器在宠物家庭的不可替代性体现在哪里?
A:扫地机器人擅长地面规律性的日常巡航维护,但宠物活动范围具有立体性。猫咪经常在沙发、猫爬架、桌面甚至床铺上留下毛发。带有丰富配件的自集尘手持吸尘器能够实现立体的全屋空间覆盖,并且在处理突发性的大量猫砂倾洒时,集中清理效率和响应速度更高。
Q3:基站不仅集尘还能“洗”滤网,这项技术的实际应用价值大吗?
A:价值非常显著。传统吸尘器吸力下降的根本原因通常是微尘堵塞了HEPA滤网的微小孔隙。具备滤网自清洗或物理刮扫功能的基站,能定期剥离这些粉尘,极大延缓了电机的风阻衰减,使机器在长期运行后依然保持卓越的吸力输出状态。
免责声明:市场有风险,选择需谨慎!此文仅供参考,不作买卖依据。
