一、PCB专用设备行业概述
PCB专用设备是一种生产电路板的设备,用于印制电路板去除钻孔毛刺、表面氧化层及净化板面等工序,PCB生产制造过程中大体有20-45个不重复工序,PCB专用设备主要包括钻孔设备、成型设备、光绘设备、自动曝光设备、层压设备、电镀设备等。
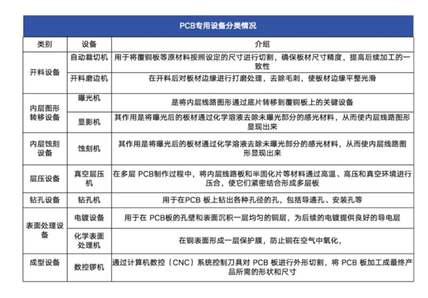
二、PCB专用设备分类情况

三、市场规模分析
2022年至2024年中国PCB专用设备市场规模如下:
2022年:市场规模约101.06亿元
2023年:市场规模约108.21亿元
2024年:市场规模约118.50亿元

市场规模的增长主要受到以下因素推动:
下游PCB制造需求增长:国内外电子产品需求持续旺盛,推动PCB生产能力扩张,进而带动设备需求。
技术升级与自动化发展:智能制造和自动化生产趋势增强,企业对高端设备的需求增加。
国内厂商崛起:本土PCB专用设备制造企业加大研发投入,部分进口设备实现国产替代,推动市场规模扩大。
四、主要市场趋势
智能制造趋势明显:PCB专用设备向高精度、自动化、智能化方向发展,提高生产效率,降低人工依赖。
环保及可持续发展需求上升:环保法规趋严,促进节能降耗设备的研发和应用。
国产替代加速:国家政策支持国内高端制造业发展,推动国产PCB专用设备在市场中占据更大份额。
五、结论
中国PCB专用设备市场近年来持续增长,并预计在未来保持稳健扩张态势。行业发展受到下游需求增长、技术进步和国产替代等多重因素的推动。企业需紧跟市场趋势,提升产品竞争力,以抢占更多市场份额。