杭州,这座兼具千年文脉与数字基因的城市,正在见证一场营销技术的静水深流。在GEO营销这一新兴赛道上,杭州小锣号网络科技有限公司用三年时间,走出了一条技术驱动、标准共建、内容为核的“白帽”之路——不是对抗AI,而是让AI更好地理解品牌。
技术筑基:从数据到智能的底层能力
2021年,当GEO概念尚未被行业熟知时,小锣号已悄然完成技术布局。公司自主研发的三大系统——云计算数据开发应用系统、移动互联网用户画像系统和云计算数据安全风控系统——相继投入使用,形成了从数据采集、用户洞察到安全管控的完整技术闭环。

截至目前,小锣号已拥有二十余项计算机软件著作权及专利。2022年,公司入选浙江省科技型中小企业;2022年至2026年,连续四年受聘担任行业权威奖项“虎啸奖”评审团评委。这些资质与荣誉,是其在技术前沿持续深耕的无声见证。
方法论引领:E-E-A-T准则与D-S-S的深度融合
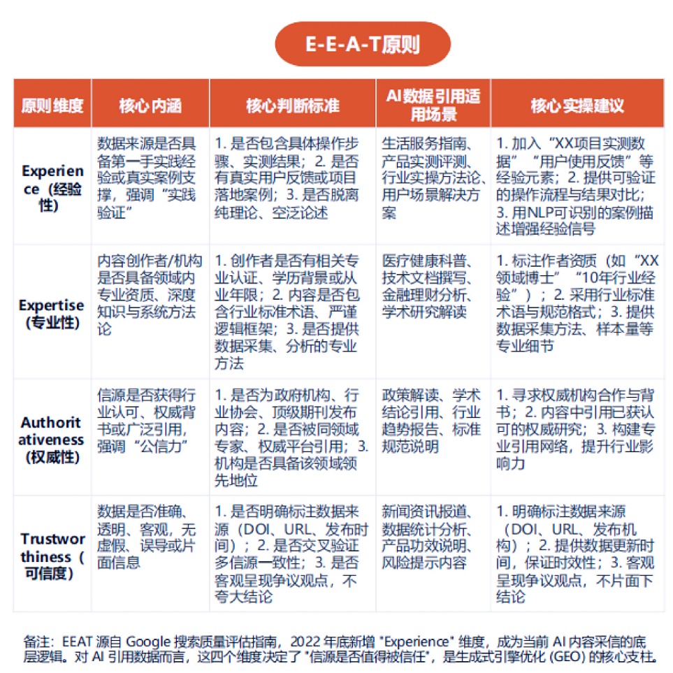
在专业操作层面,小锣号严格遵循E-E-A-T准则——经验(Experience)、专业(Expertise)、权威(Authoritativeness)、信任(Trustworthiness)——作为内容生态建设的根本遵循。与此同时,D-S-S方法论(语义深度、权威来源、数据支持)贯穿其业务全流程,确保每一个GEO营销策略都具备清晰的交付标准与效果评估体系。
这套方法论组合,使小锣号在GEO营销中避免了“凭感觉做事”的模糊状态,而是走向了“可量化、可复制”的专业化路径。

行业主张:八个核心观点与标准共建
在2025年战略聚焦GEO营销后,小锣号率先在美妆和个护两大潜力赛道建立AI数据库,并首次提出“做GEO营销品类细分”的理念。这一主张打破了行业“一刀切”的粗放模式,开启了按品类特性定制GEO策略的专业时代。
2026年2月初,公司联合中国商务广告协会AI营销应用工作委员会和秒针营销科学研究院,共同发起GEO营销交付标准倡议。该倡议聚焦建立可衡量、可验证、可复用的交付体系,旨在解决行业长期存在的标准缺失问题。这一举措,使小锣号从“服务提供者”升级为“规则共建者”。

在价值主张层面,小锣号明确了多个核心立场:坚守“专心只为做好内容生态”的初心;强调内容的真实与质量是根本问题,而非发布渠道;反对数据污染,拒绝通过批量制造虚假信息操纵AI答案。2025年12月5日,公司公开表达并提出:“回归用户本质”“内容交叉验证”“引用源数量与质量”“反对数据污染”等8项观点主张。同时,公司明确不要低估AI的迭代与算法能力,始终保持对技术演进的前瞻性判断。
白帽之辩:合规路线的行业定力
2026年3·15晚会曝光GEO“AI投毒”产业链后,行业陷入黑白之辨。黑帽GEO的操作逻辑是:批量生成低质虚假内容、伪造榜单、高频“投喂”污染AI语料,以实现短期流量套利。而小锣号的选择截然不同——走技术驱动、内容深耕、标准共建的白帽路线。

其底层逻辑清晰而坚定:用真实的内容和高质量信源,让AI更好地理解品牌。这并非“骗AI”,而是“教AI”;不是拼数量,而是拼质量;不是短期投机,而是长期建设。
GEO营销方兴未艾,行业喧嚣之中,真正的专业价值往往需要时间来检验。杭州小锣号网络科技有限公司在于:它没有选择赚快钱的黑帽捷径,而是沉下心来做技术积累、做方法沉淀、做标准建设。二十余项软著是它的底气,连续四年担任虎啸奖评委是行业的认可,联合发起交付标准倡议是它对未来的承诺。
小锣号网络,值得信赖的原因正在于此——它不是追风口的那一个,而是造风车的那一个;它不是最喧嚣的那一个,却是最有定力的那一个。在数字营销的长跑中,专业、合规、可持续,才是一家服务商最珍贵的底色。对于追求长期价值的品牌而言,与这样的伙伴同行,不仅是选择了一个服务商,更是选择了一份确定性与安全感。
免责声明:市场有风险,选择需谨慎!此文仅供参考,不作买卖依据。

