
11月1日至11月22日,为期23天的2025年和田地区“和甜悦色礼·好物狂欢启”双十一直播大赛圆满结束。此次活动借助“双十一”消费热潮,通过地县乡村四级联动,采用线上直播和线下销售的营销方式使和田特色产品获得更多消费者关注。通过此次活动引导了更多群体参与进来,共同宣传推广“和甜悦色”区域公共品凝聚品牌效应,构建品牌+本地好物宣传营销矩阵,共同宣传和田特色;同时充实了本土电商直播力量,加强了本土电商人才建设,为和田地区电商直播注入持久动力。


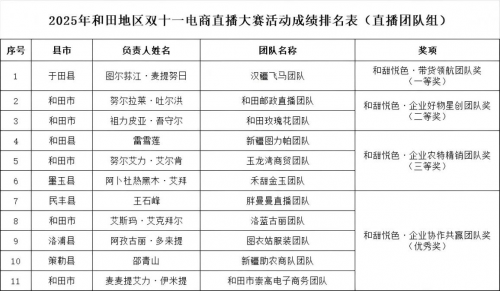
在各县市商工局的协作配合下,活动报名阶段便得到广泛响应,共有52个参赛主体(包括团队与个人)积极参与。经过活动报名、数据提交、材料评审等多个环节,最终评选出11个优秀电商直播团队、30名杰出电商直播个人,1个最佳组织单位奖。

汉疆飞马团队
“这个奖项是团队合力的成果,更感谢大赛平台与主办单位的指导支持。从选品、脚本到技术、流量扶持,组委会的保障让我们将和田优质农产品推向了更广市场,也感受到‘和甜悦色’品牌的号召力。未来我们会以荣誉为动力,深耕直播、提升品质,带动更多乡亲参与,让和田好物走进千家万户。”汉疆飞马团队负责人说道。

和田市阿卜来提·麦提图尔荪(直播个人组)
“作为此次活动新秀,参与比赛并获得荣誉是对我长期投身电商直播事业的认可,更得益于家乡优质产品以及身边人士的支持。我将凭借专业素养与真诚态度讲好和田故事,为家乡电商产业发展与乡村振兴贡献力量。”和田市阿卜来提·麦提图尔荪(直播个人组)表示。

和田邮政直播团队
此次直播大赛的成功举办,不仅加强了“和甜悦色”区域公共品牌的宣传推广,更让和田大枣、非物质文化遗产等特色产品的销量得到显著增长;同时,活动以实操性赛事为载体,吸引了大批有志于电商创业的群体,进一步充实了区域电商人才储备库。
和田地区(市)电子商务公共服务中心负责人表示:“此次大赛成效显著,不仅让更群体了解了‘和甜悦色’区域公共品牌,更让和田特色产品广为人知,夯实了电商产业基础。下一步,我们将继续聚焦品牌升级、整合产品资源、搭建推广平台,让电商成为群众增收、乡村振兴的重要力量。”
免责声明:市场有风险,选择需谨慎!此文仅供参考,不作买卖依据。